Tech Notes

Web System

Web System tech stock notes, recording the Key Problems and Solutionsof a typical Web System, for example, an E-Commerce System. Details

Computer Science

Fundamental knowledge of Computer Science, Data Structure, Algorithm, OS, Network, etc. Details

  • Data Structure & Algorithm
  • OS
  • Network
  • Programming Language
  • Web 3

    Block chain and web 3 knowledge notes, for example, different Rollup technologies Eth Layer 2. Details

    AI

    Study notes about AI technology, usage scenarios, and business cases. Details

    Quantum Computing

    Study notes about Quantum Computing. Details

    Growth

    Tech Leader

    Good Readings

    Certificates

    Trading

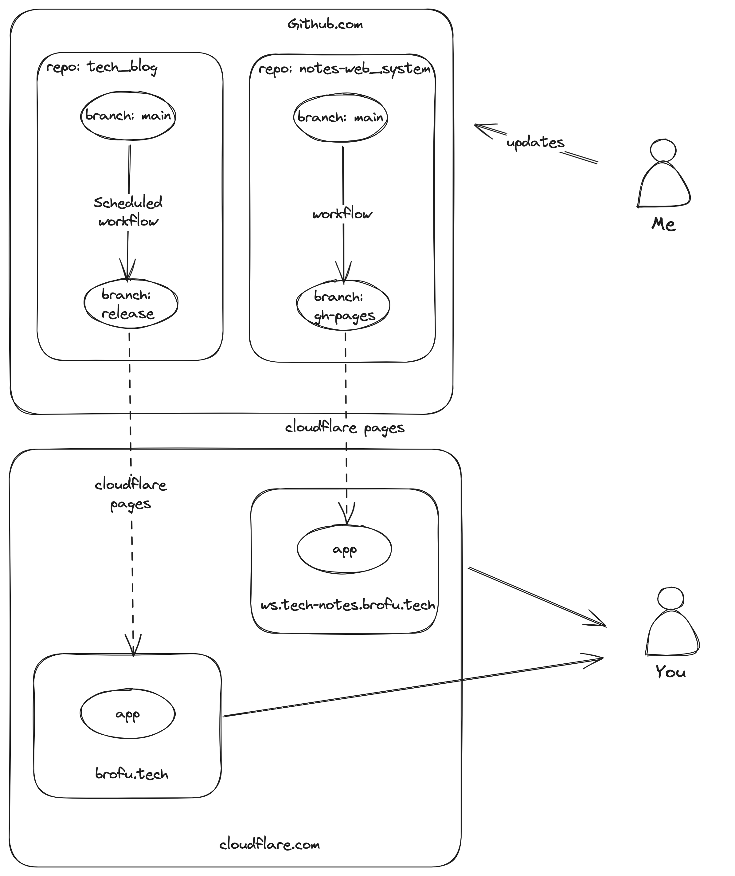
    About This Site

    This site is hosted by cloudflare.com utilizing Cloudflare Pages for deployment, Github Actions for building and Gitbook for static content generation.

    Brofu Talk

    Email ยท brofu.talk@gmail.com

    Introduction TBA

    Experiences

    Projects

    Certificates

    Education